一.Common design references for button circuits
1. The R1 pull-up resistor clamps the uncertain signal at a high level through a resistor, and maintains the untriggered state or returns to the original state after being triggered. (Personal suggestion to add) 2. The C1 capacitor reduces button jitter and high-frequency signal interference. (personal suggestion plus)
3. R2 current limiting resistor (the value ranges from 100 ohms to 10k, if there is an internal pull-up, the value should not be too large, otherwise the current is not enough to pull down the 0 port) to protect the IO port from overcurrent and high voltage to burn out the IO The mouth has an absorption effect on static electricity or some high-voltage pulses. (personal suggestion plus)
4. D1ESD diode is an electrostatic protection diode to prevent static interference or damage to the lO port. (This depends on the PCB cost and protection level requirements to decide whether to add or not)
二. Design reference for external signal input (similar to buttons)
1. The R3 pull-up resistor clamps the uncertain signal at a high level through a resistor, and maintains the untriggered state or returns to the original state after being triggered. (If the external connection line is relatively long and the internal pull-up capability of the chip is relatively weak, it is recommended to add it. Usually the communication distance is not long, and the internal pull-up can be omitted)
2. The C2 capacitor prevents high-frequency signal interference. (Note, if the input frequency signal is relatively large, the capacitance of C2 should be reduced accordingly, or C2 can be omitted directly)
3. The R4 current-limiting resistor protects the IO to prevent the IO port from being burned by overcurrent and high voltage, and has an absorption effect on static electricity or some high-voltage pulses. (personal suggestion plus)
4. D2ESD diode is an electrostatic protection diode to prevent electrostatic interference or damage to the IO port. (This depends on the PCB cost and protection level requirements to decide whether to add or not)
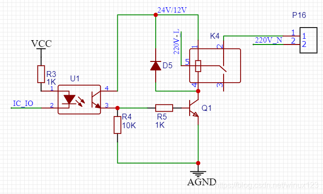
三. Output circuit relay design reference

1. U1 optocoupler separates high and low voltage to prevent high voltage interference and realize electrical isolation
2. The D51N4148 freewheeling diode protects the component from being broken down or burned out by the induced voltage. It is connected in parallel to both ends of the component that generates the induced electromotive force, and forms a loop with it, so that the high electromotive force generated in the loop flows as a continuous current. Consumed in a way, so as to protect the components in the circuit from being damaged.
四. Darlington transistor design reference
Darlington transistors are generally used for stepping motor drives, but they can be used for motor speed regulation, high-power switching circuits, driving relays, driving relatively high-power LED light sources, and using PWM to adjust brightness.
1. R6R7 and R8 resistors are used for current limiting to prevent ULN2001 from being damaged, resulting in high voltage input directly to the IO of the MCU (because ULN2001D itself has a 2.7K resistor, R6R7R8 here can be omitted. If some driver chips do not have resistors, it is best to add them yourself. For details, please refer to the data sheet of the selected chip to make a decision)
2. The COM terminal is connected to the power supply. When the output terminal is connected to an inductive load, the load does not need to add a diode. The diode is designed inside the chip. It only needs to connect the COM port to the load power supply. When connecting to other loads, the COM port can not be connected. .
3. When using the RC step-down circuit to supply power to ULN20O1D, since the RC step-down voltage cannot prevent the transient high-voltage fluctuations on the power grid, a 104 capacitor must be connected to the COM terminal and the ground terminal of ULN2001D nearby. In other applications, This capacitor may not be added.
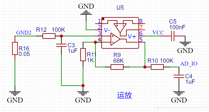
五. Operational amplifier design reference
The application uses the operational amplifier to cleverly collect the current current of the load, and can accurately know the current load operation status and whether it is working normally, which is very useful. There are many exquisite and practical circuits for operational amplifiers, and I will share them with you in the future. You can also search online if you have time-search for some classic circuits of operational amplifiers, and there are many places for reference.
1. GND2 is the ground terminal of the load. It is connected to the public ground through the R16 resistor (R16 should be selected with a larger power according to the load current), and there will be a slight voltage difference.
2. The circuit is a proportional operation circuit of the same phase, so the voltage at the sampling terminal = the voltage at the input terminal * (1+R9/R11) = 69 times the input voltage. You can modify R9 to adjust the magnification according to the measurement range.
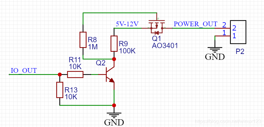
六. MOS tube design reference application (control power output on and off)
七. Input power supply design reference
Application If the circuit cost is relatively tight, components can be appropriately deleted as needed
1. F1 self-recovery fuse, over-current protection, the threshold value can be adjusted according to the actual load current.
2. The D10 Schottky diode reduces the impact of the rear stage power supply on the front stage, prevents the positive and negative connections of the power supply from burning out the rear stage circuit, and prevents the current from flowing back when the power supply is turned off. However, there is a voltage drop of about 0.4V through the diode, which needs to be considered. Will it be lower than the normal working voltage of the subsequent circuit after the 0.4V step-down.
3. TVS tube input voltage is too high protection, generally take 1.4 times the normal input voltage.
This article is reproduced from Hardware Siege Lion. If it involves work content, copyright and other issues, please contact online customer service, and we will delete it with you as soon as possible!